今天为大家分享一篇2025年发表于《Phytomedicine》的研究论文,该研究由北京中医药大学等单位合作完成,题为《天麻钩藤饮改善帕金森病小鼠神经元突触可塑性和少突胶质细胞凋亡》。
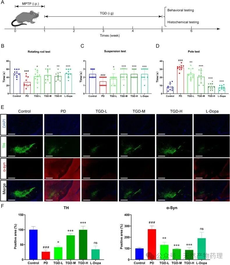
本研究聚焦于治疗帕金森病的临床处方——天麻钩藤饮。该方在临床上对改善PD症状显示出良好疗效,但其在体内的活性成分和作用机制一直不甚明确。通过构建MPTP诱导的小鼠帕金森病模型,发现天麻钩藤饮能显著改善小鼠的运动障碍,并恢复其黑质区多巴胺能神经元。采用UPLC技术对天麻钩藤饮及其在PD小鼠血清中的成分进行了系统分析,并整合网络药理学、单细胞RNA测序和体外细胞模型进行多维度机制探索。
研究成功鉴定出1272种天麻钩藤饮成分,其中73种可被吸收进入血液,并筛选出15种能透过血脑屏障的潜在活性成分。单细胞测序分析揭示了大脑中18种细胞亚群对药物的响应,首次明确了少突胶质细胞是天麻钩藤饮发挥治疗作用的核心靶细胞。进一步的机制研究表明,天麻钩藤饮并非单一作用于神经元,而是通过恢复“神经元-少突胶质细胞”的细胞间通讯,抑制少突胶质细胞的凋亡,并增强其神经营养因子的分泌,从而协同改善神经元突触可塑性和抑制神经炎症。
采用UPLC分析天麻钩藤饮水提物及其在PD小鼠血清中的化学成分。从天麻钩藤饮中鉴定出1272种成分,其中73种成分可被吸收进入PD小鼠的血清。另外通过网络药理学方法分析了天麻钩藤饮血清成分中135个PD相关靶点,核心靶点涉及凋亡和炎症通路。
利用单核RNA测序技术分析了天麻钩藤饮对PD小鼠全脑细胞亚群转录组的影响。结果显示,大脑中存在18种细胞亚群,其中神经元和少突胶质细胞对天麻钩藤饮的反应最为显著,治疗恢复了神经元-少突胶质细胞之间的通讯。对神经元中的差异表达基因进行了GO和KEGG富集分析,可见其显著富集于突触结构和功能相关的通路。这说明天麻钩藤饮改善PD症状的机制与增强神经元突触可塑性密切相关。
天麻钩藤饮中能透过血脑屏障的活性成分,并通过分子对接与动力学模拟验证了其与核心靶点的结合。结果可见,15种成分可透过血脑屏障,并能稳定地与MAPK、CASP3等凋亡相关靶点结合。
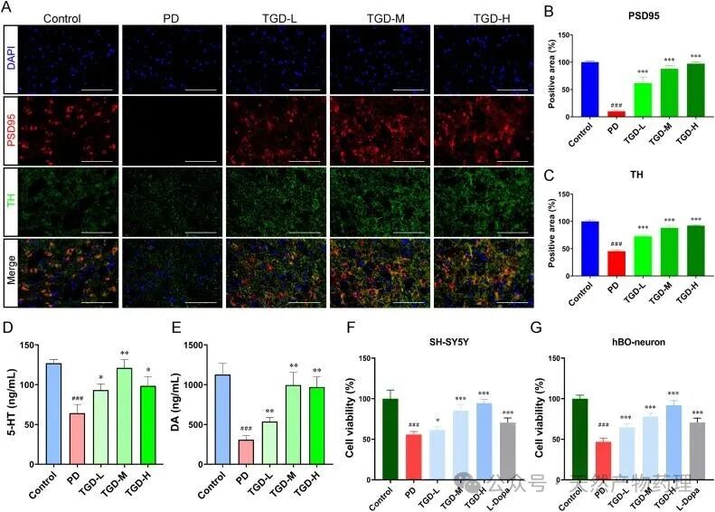
通过免疫荧光、ELISA和细胞实验可见,天麻钩藤饮上调了突触后标志物PSD95的表达,促进了多巴胺和5-羟色胺的分泌,并提高了神经元的存活率。这说明天麻钩藤饮能有效改善PD相关的突触功能损伤。并且,其能显著抑制了PD模型中少突胶质细胞的凋亡。这表明抑制少突胶质细胞凋亡是其保护髓鞘和神经元功能的重要机制。同时,上调了BDNF和NGF的表达,同时下调了IL-1β、IL-6和TNF-α等炎症因子。既提供营养支持,又能有效抑制PD相关的神经炎症。
