“用藏药治疗疾病,就好像一滴露水在荷叶上滚来滚去,带走了叶上的尘土,却不伤及叶的脉络。”
藏医药是一朵盛开在青藏高原的洁白雪莲花,它有着悠久的历史文化,丰富的文献古籍,完整的理论体系,天然的纯净药材,以及藏药的独特疗效。
我国政府高度重视藏医学的发展,出台各种民族政策和医学政策鼓励和扶持藏医事业的发展。
2017年开始实施的《中华人民共和国中医药法》从法律层面保障包括汉族和少数民族医药在内的我国各民族医药的发展。包括:在主要藏族聚居地区设立藏医医院和专门管理藏医药的卫生行政机构,建立民族医临床研究基地,设立藏医博士学位授予点;
2018年5月,藏医药代表性著作《四部医典》进入《世界记忆亚太地区名录》;2018年11月,“藏医药浴法——中国藏族有关生命健康和疾病防治的知识与实践”被列入联合国教科文组织人类非物质文化遗产代表作名录。
2023年8月,由国家中医药管理局、国家药品监督管理局共同印发的《第二批中国古代经典名方》中,也首次将34首藏族经典名方纳入其中。这一切都充分表明,今天的藏医学已经被越来越多的人们所了解与认同。
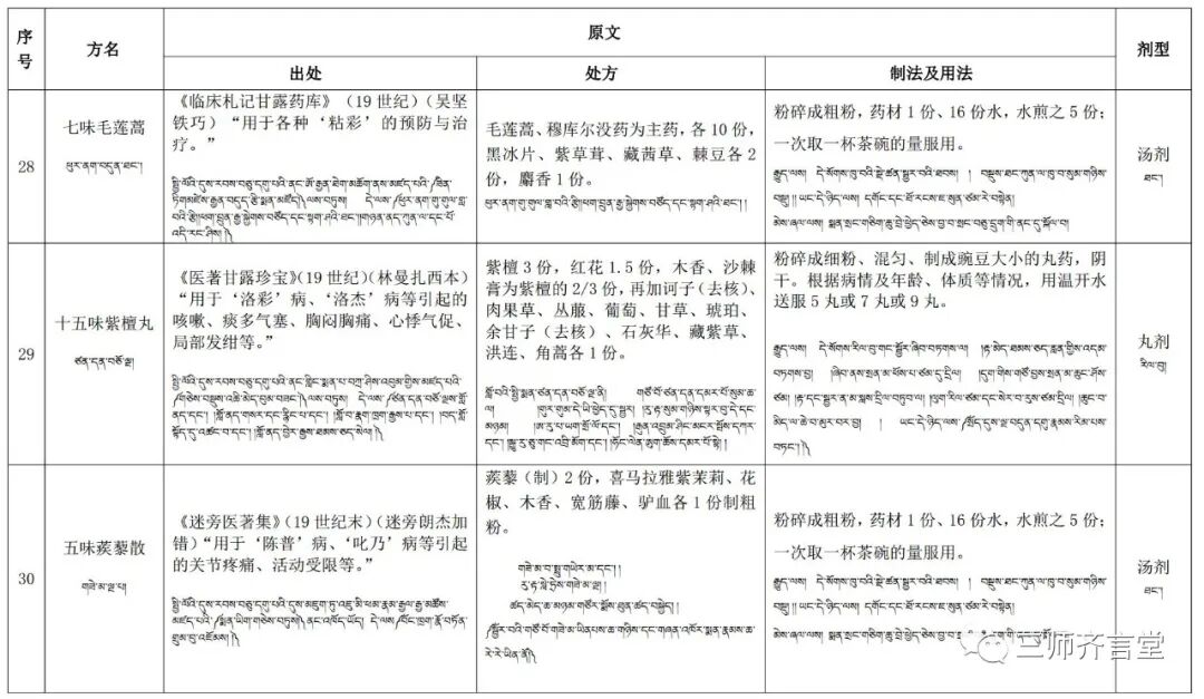
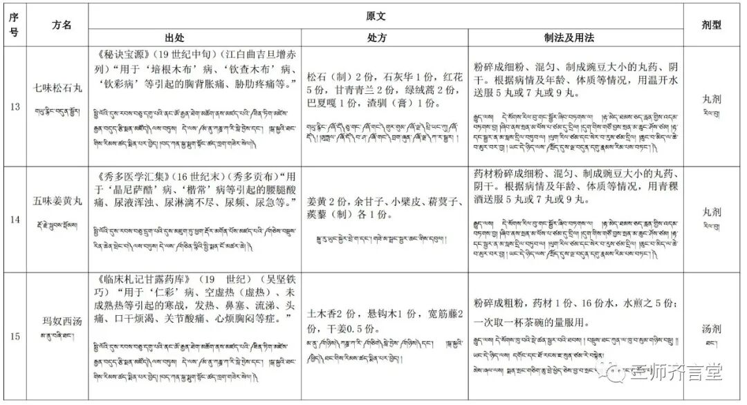
附录:34首藏医药经典名方
