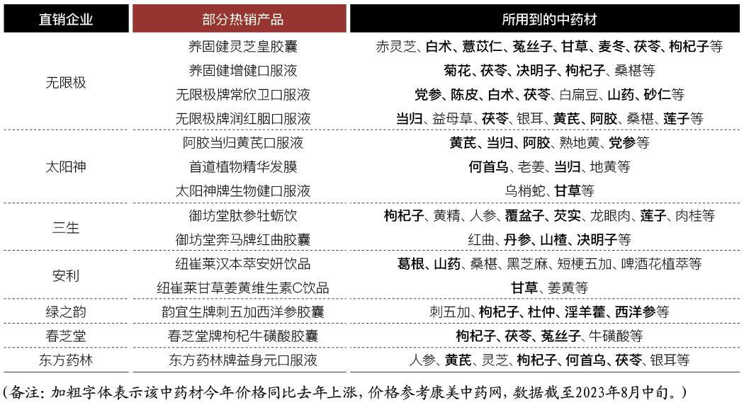
2023年以来,我国中药材价格一路“狂飙”,屡屡冲破价格天花板。尤其在进入第二季度以后,连续出现“反季暴涨”、“多味中药材一日三价”等反常现象,引发业内关注。 相关协会报告显示,亳州、安国、成都、玉林几大交易市场里,有超200个常规品种年涨幅高于50%,100个常规品种年涨幅超过100%,25个常用大宗药材年涨幅超200%,个别品种一年甚至涨价4~9倍。 康美数据也显示,今年以来,康美•中国中药材价格总指数一路攀升,到2023年8月15日,该指数已达2228.42点,触及历史新高。 康美药业是我国中药材种植规模和交易市场规模最大的公司之一,掌握了安徽亳州、广东普宁、青海玉树、广西玉林、甘肃陇西等几大中药材专业市场和康美中药城,管理的交易市场的交易规模占全国的70%。因此,其价格指数对行业来说具有重要参考意义。 根据康美数据,近一年来,价格上涨最厉害的中药材是白术和紫菀,年涨幅在300%以上;其次是款冬花、当归、牡丹皮、甘草、党参等,年涨幅在200~300%;此外,红景天、冬虫夏草、决明子、山楂、三七、积雪草、陈皮等常见中药材价格也有不同程度上涨。 为了进一步了解今年中药材价格上涨的原因及其带来的影响,本刊记者联系到了太阳神健康产业副总经理白学锋。白学锋认为,今年中药材价格上涨有两个核心原因。 一方面,受冬春旱、倒春寒、夏高温等天气影响,一些中药材出现减产,比如青翘、酸枣仁、柏子仁、沙苑子、白术等。药材减产导致供需失衡,供小于求,价格自然上涨。这是正常的市场供需平衡现象。 另一方面,一些投机者看好中药发展前景,涌入市场进行囤货和炒作,从而加剧了药材价格的波动性。这是不健康的人为商业投机行为。 除了以上两个核心原因外,还有一些因素也在一定程度上助推了中药材价格的上涨。 疫后国民保健意识增强,中药材作为滋补、保健类产品迎来了一波需求热潮,在客观上推高了价格;同时,《药品管理法》、《中国药典》等对药品质量的监管更加严格,也导致中药材价格水涨船高;此外,《禁野令》的推行、中药材种植加工工艺难度增加、一些原材料缺乏、相关劳动力流失等,都给中药材的生产环节带来了一些影响。 随着中药材价格的持续上涨,6月以来,江苏、广东等多省医药协会先后发布文件,呼吁国家尽快出台相关政策管控药材价格。2023年7月8日,中国中药协会发布倡议书,指出本轮药材价格异常上涨,势必给中药行业健康稳定发展带来不利影响,中药行业必须予以高度关注。 目前,中药材涨价已经影响到了部分药企的原料采购成本,有药企表示,公司已考虑调价。 直销领域中,很多企业都与中药材有着千丝万缕的联系,无限极、太阳神、三生、安利、完美、绿之韵、春芝堂、东方药林等都是传统中医文化的传承者和践行者。 这些企业往往采用“药食同源”的汉方思路,产品中常用到的中药材包括甘草、白术、葛根、黄芪、山楂、茯苓、灵芝、枸杞子等。其中,甘草、白术、麦冬、党参、当归等价格都有明显上涨。 对于今年中药材价格上涨给直销企业带来的影响,白学锋表示:“短期内影响不大,长期虽然有影响,但随着宏观市场调控和国家政策调控,相信中药材价格会在一段时间内回到正轨。” 短期来看,包括太阳神在内的很多大型企业都有自己的药材储备仓,企业采购原料后会进行相应量的药材储备,因此其成本不会受到市场短期价格变动的明显影响。 同时,一些企业拥有自己的中药材种植基地,比如太阳神在宁夏建有中草药种植基地,用于产品原料的自产自用;无限极也在全国几十个原材料产区建有中草药种植基地,用于种植香菇、灵芝、茯苓等。这些基地可以为企业提供稳定的原料供应,减少市场干扰。 长期来看,如果中药材价格持续上涨,那么不止直销,整个大健康产业都会受到影响。不过,白学锋认为,这种情况不太可能发生。 根据市场供需的逻辑,今年中药材价格涨了,那么明年种植的规模就会扩大,量的供给就会增加,一段时间后供需关系重新回到平衡,价格就会自然而然地降下去;如果从投机囤货的逻辑去考虑,由于药材涉及民生问题,尤其今年国家对医药、大健康很重视,一直在积极推动中药材的应用,因此,一旦中药材价格脱离正常的市场范畴,国家就会进行相应的政策管控,以遏止不合理投机行为。 实际上,近期已有部分地区出台了相关政策来帮助当地中医药产业保持稳定发展、平抑药材价格异常波动,比如安徽拟设立专项支持亳州中药材商品交易中心、郑州将设中医药专项资金、吉林中药制剂可省内调剂等。 有专家表示,此轮中药材价格普遍上涨,进一步凸显了中药企业全产业链建设的重要性,拥有药材基地、药材及饮片子公司,以及战略储备药材资源的公司,能够更好地应对市场干扰。因此,专家建议大中型企业打造中药全产业链质量管控体系、深入产地建立药材基地,尽量减少中间炒作环节。
来源:知识经济
